E-commerce

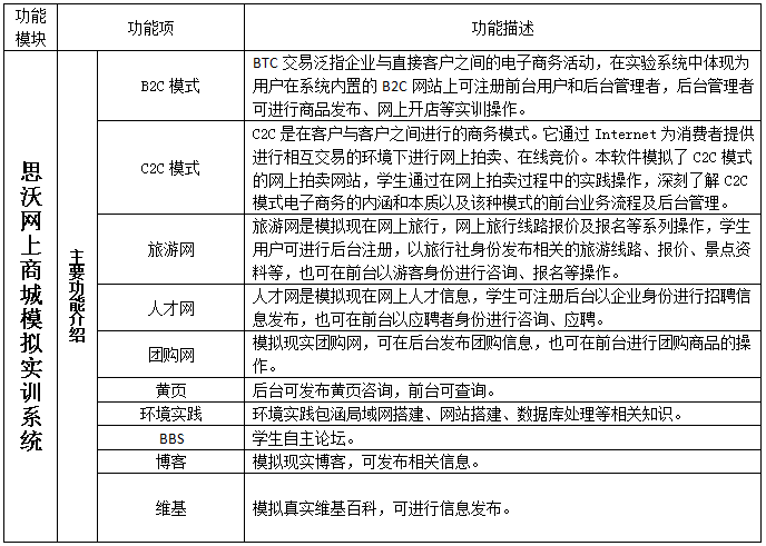
思沃網(wang)(wang)(wang)上(shang)商城(cheng)模(mo)擬(ni)實訓(xun)系(xi)(xi)統(tong)(tong)充分考慮到了(le)試驗(yan)的(de)具體(ti)情況,系(xi)(xi)統(tong)(tong)針對網(wang)(wang)(wang)上(shang)商城(cheng)模(mo)擬(ni)實訓(xun)進行相關配(pei)置,學生可在(zai)系(xi)(xi)統(tong)(tong)中(zhong)體(ti)驗(yan)網(wang)(wang)(wang)上(shang)B2C、C2C模(mo)擬(ni)商城(cheng)開店實訓(xun)并結合網(wang)(wang)(wang)絡環境的(de)搭建、數據(ju)庫運用知識(shi)、團購網(wang)(wang)(wang)、在(zai)線旅游網(wang)(wang)(wang)、在(zai)線人才網(wang)(wang)(wang)等進行多元性的(de)實訓(xun)系(xi)(xi)統(tong)(tong)。
1、網絡版(ban),節點數無(wu)限制
系統是運用B/S架構和.NET技術開(kai)發,數據運行(xing)在SQL數據庫中,所以只需安裝(zhuang)服務器(qi),客戶端通過(guo)IE瀏覽器(qi)訪問服務器(qi),沒有(you)節點(dian)的(de)限制。
2、知識覆蓋廣
《思沃網(wang)上商(shang)城(cheng)模擬實(shi)訓系統(tong)》不僅覆蓋電子商(shang)務當前(qian)主要(yao)流程(cheng),還涉及相(xiang)關學科的專業(ye)知(zhi)識,比如網(wang)絡營(ying)銷(xiao)、網(wang)站搭建、局域網(wang)組建、數(shu)據(ju)庫等。學生可(ke)以通過該(gai)平臺全(quan)面理解電子商(shang)務的各個知(zhi)識點(dian)。
3、完(wan)整的網絡環(huan)境
系統模(mo)擬電子商(shang)務(wu)過程(cheng)中(zhong)涉(she)獵(lie)到的(de)(de)眾多網(wang)絡背景(jing),提供包括網(wang)上商(shang)城、團購(gou)網(wang)、旅游網(wang)、威客網(wang)、B2C、C2C等常(chang)見的(de)(de)網(wang)絡服務(wu)平(ping)臺。
使用《思沃網上(shang)商城模擬實(shi)(shi)訓系統》開展(zhan)電(dian)子(zi)商務(wu)實(shi)(shi)驗(yan)課程,可以根據學校電(dian)子(zi)商務(wu)實(shi)(shi)驗(yan)軟硬件(jian)的不(bu)同配置靈活安排。
總的(de)(de)來說,如果(guo)(guo)實(shi)驗(yan)(yan)課時間允許(xu),教(jiao)師可以(yi)在電子商務課程的(de)(de)前期,安排學(xue)(xue)生(sheng)進行“多(duo)角色(se)(se)單流程實(shi)驗(yan)(yan)”。通(tong)過這些實(shi)驗(yan)(yan),首先讓學(xue)(xue)生(sheng)學(xue)(xue)習電子商務的(de)(de)流程,也(ye)熟悉實(shi)驗(yan)(yan)系(xi)統(tong)的(de)(de)操作使用(yong)。而(er)在課程的(de)(de)后期,可以(yi)安排學(xue)(xue)生(sheng)進行“單角色(se)(se)多(duo)流程實(shi)驗(yan)(yan)”,通(tong)過角色(se)(se)用(yong)戶(hu)間的(de)(de)競(jing)爭,更好的(de)(de)讓學(xue)(xue)生(sheng)體會到電子商務的(de)(de)思想,同時也(ye)方(fang)便了教(jiao)師對學(xue)(xue)生(sheng)實(shi)驗(yan)(yan)效果(guo)(guo)的(de)(de)考核。