Management Major

思沃電子政務辦公平(ping)臺(tai)模(mo)擬實(shi)訓系統(tong)的(de)重點(dian)是(shi)將理論(lun)和實(shi)踐、案例(li)分(fen)(fen)析相結合(he)。該(gai)教(jiao)學(xue)平(ping)臺(tai)軟件的(de)重點(dian)是(shi)電子政務辦公平(ping)臺(tai)的(de)基本理論(lun)及其管(guan)理實(shi)踐,同(tong)時提供大量教(jiao)學(xue)案例(li)分(fen)(fen)析。
用戶(hu)對象:適(shi)用于開設(she)電子政務教學的(de)(de)高校與培訓(xun)機(ji)構(gou)的(de)(de)網絡實驗課程。為(wei)電子政務學科的(de)(de)師生提供虛擬的(de)(de)實訓(xun)平臺(tai)。
軟(ruan)件教(jiao)學方式:理(li)論學習與(yu)(yu)案例實踐相(xiang)結合,將實驗考(kao)核(he)與(yu)(yu)教(jiao)學考(kao)核(he)系(xi)統相(xiang)結合。
教(jiao)學(xue)(xue)軟件(jian)的功能概(gai)述:電子政務辦(ban)公平臺模擬實(shi)(shi)(shi)訓系(xi)統(tong)分(fen)(fen)管(guan)理員、教(jiao)師(shi)和學(xue)(xue)生(sheng)三個(ge)(ge)用戶角色。分(fen)(fen)管(guan)理員和教(jiao)師(shi)學(xue)(xue)生(sheng)兩(liang)個(ge)(ge)登陸端口(kou)。由(you)管(guan)理員進(jin)行(xing)教(jiao)師(shi)管(guan)理。教(jiao)師(shi)端進(jin)行(xing)班級(ji)學(xue)(xue)生(sheng)管(guan)理及實(shi)(shi)(shi)驗相關數據的設置。學(xue)(xue)生(sheng)端進(jin)行(xing)具體的實(shi)(shi)(shi)驗。系(xi)統(tong)還(huan)集成了案例分(fen)(fen)析、內(nei)部郵件(jian)、在線考試(shi)三個(ge)(ge)輔助(zhu)性模塊,已更完(wan)善本(ben)實(shi)(shi)(shi)訓系(xi)統(tong)與(yu)教(jiao)學(xue)(xue)的結合(he)。
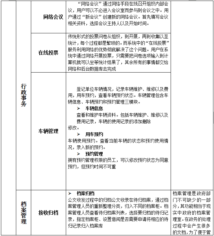
模擬各類政(zheng)府(fu)網站
以及辦公流程
例:市人民政府
市衛生局
機關黨委
市科技局
市高新產業局
市人事局
公務員管理處
二、軟件特點(dian)及(ji)優勢
關鍵(jian)詞:模擬實(shi)訓系統 實(shi)訓教學(xue)軟件(jian) 實(shi)訓教學(xue)平(ping)臺 教學(xue)系統
學生端前(qian)臺:
首頁、政(zheng)(zheng)務(wu)資訊(xun)、政(zheng)(zheng)策法(fa)規、政(zheng)(zheng)府(fu)文(wen)(wen)件(jian)、新聞(wen)動態、公(gong)告(gao)通知、組(zu)織機構、服(fu)務(wu)導(dao)航、信(xin)息查詢、在(zai)線辦(ban)(ban)理(li)(li)(在(zai)線辦(ban)(ban)事(shi)流程維護、在(zai)線辦(ban)(ban)事(shi)接(jie)(jie)納)、在(zai)線咨詢、領導(dao)信(xin)箱、投(tou)訴舉報、熱點調(diao)查、政(zheng)(zheng)務(wu)論壇 學生端(duan)后(hou)臺:通訊(xun)錄、日程安排(pai)、便箋(jian)、單(dan)位工(gong)作計劃、個人(ren)工(gong)作計劃、發文(wen)(wen)管(guan)(guan)(guan)理(li)(li)、收(shou)文(wen)(wen)管(guan)(guan)(guan)理(li)(li)、遠程收(shou)發、呈批(pi)管(guan)(guan)(guan)理(li)(li)、公(gong)文(wen)(wen)設置、網絡(luo)會議、在(zai)線投(tou)票、車輛(liang)管(guan)(guan)(guan)理(li)(li)、接(jie)(jie)收(shou)歸檔(dang)(dang)、管(guan)(guan)(guan)理(li)(li)檔(dang)(dang)案(an)、檔(dang)(dang)案(an)借閱(yue)、組(zu)織結構管(guan)(guan)(guan)理(li)(li)、員工(gong)管(guan)(guan)(guan)理(li)(li)、考勤管(guan)(guan)(guan)理(li)(li)、用戶管(guan)(guan)(guan)理(li)(li)、模塊(kuai)管(guan)(guan)(guan)理(li)(li)、權限管(guan)(guan)(guan)理(li)(li)
多模塊、多種實戰方式隨意組合(he);
六大(da)類29種測驗全面滿足(zu)教學和(he)實戰需要;
案例(li)演示涵蓋人(ren)力資源管理四大工(gong)作情(qing)境;
三大熱門評價中心技(ji)術提升專(zhuan)業(ye)水平(ping);
互動學生(sheng)實(shi)驗,有效鞏固專業技能,加強師生(sheng)溝(gou)通;
簡(jian)便的操作方法;
互動式的學習;
專業、全面的教(jiao)學輔助資料;
迅速(su)的服(fu)務和持續升級。
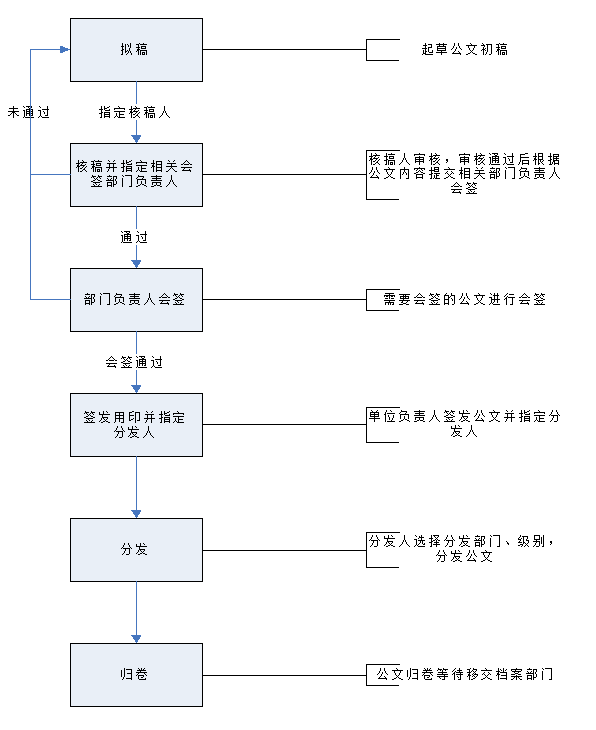
公文擬稿
起草文(wen)件初稿。填寫公(gong)文(wen)編號、標(biao)題、保(bao)密期限,
選擇公文(wen)類型、秘密等級、緊急程度以及公文(wen)文(wen)件,并指定(ding)公文(wen)的審核人(ren),提(ti)交后創建公文(wen)。
公文審核
由擬(ni)稿時指定的審(shen)核人收到審(shen)核通知后,進入公文審(shen)核功能,對需要審(shen)核的公文進行操作(zuo)。
公文會簽
會(hui)簽人會(hui)簽公文(wen)。
公文簽發
簽發人退(tui)稿或者通過(guo)指定公(gong)文分發人。
公文分發
分發人(ren)(ren)負責選擇公文的(de)接收(shou)部門、接收(shou)人(ren)(ren)進行分發,
以及(ji)公文的歸檔工作。
已發公文
經(jing)手的所有(you)公(gong)文分發記錄(lu)。
已收公文
個人接收到的公文列(lie)表。
發文管理流程(cheng)圖(tu)