Administration

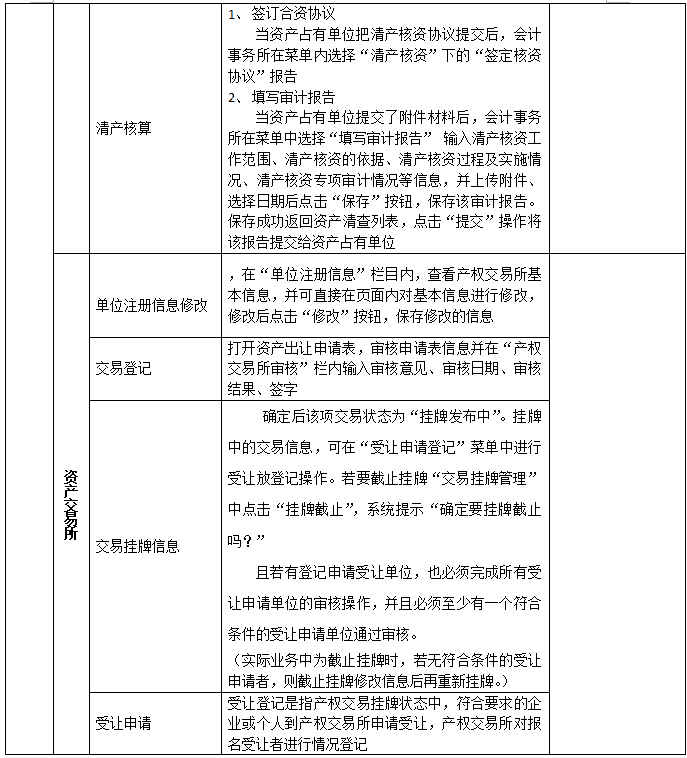
1、 主要業(ye)務包含(han):國(guo)有資(zi)產(chan)(chan)(chan)(chan)卡片管(guan)(guan)(guan)理(li);資(zi)產(chan)(chan)(chan)(chan)購置(zhi)及(ji)審(shen)批(pi)(pi); 2、 國(guo)有資(zi)產(chan)(chan)(chan)(chan)領用、入庫、變動及(ji)審(shen)批(pi)(pi);資(zi)產(chan)(chan)(chan)(chan)出租出借、擔(dan)保抵押、對外投資(zi)及(ji)審(shen)批(pi)(pi); 3、 國(guo)有資(zi)產(chan)(chan)(chan)(chan)轉讓(rang)、捐(juan)贈、劃(hua)轉、置(zhi)換、報廢報損(sun)與核(he)銷及(ji)審(shen)批(pi)(pi)。 4、在業(ye)務流(liu)程(cheng)(cheng)中,由包含(han)著資(zi)產(chan)(chan)(chan)(chan)盤點;資(zi)產(chan)(chan)(chan)(chan)統計(ji);產(chan)(chan)(chan)(chan)權登(deng)記及(ji)變更、年檢;產(chan)(chan)(chan)(chan)權界定(ding);清(qing)產(chan)(chan)(chan)(chan)核(he)資(zi);資(zi)產(chan)(chan)(chan)(chan)評(ping)估(gu);資(zi)產(chan)(chan)(chan)(chan)收(shou)益管(guan)(guan)(guan)理(li)等。 5、本軟件嚴格(ge)按照資(zi)產(chan)(chan)(chan)(chan)管(guan)(guan)(guan)理(li)流(liu)程(cheng)(cheng),通過資(zi)產(chan)(chan)(chan)(chan)管(guan)(guan)(guan)理(li)員、單位(wei)領導、上級管(guan)(guan)(guan)理(li)部門、資(zi)產(chan)(chan)(chan)(chan)監(jian)管(guan)(guan)(guan)部門層層審(shen)核(he)和審(shen)批(pi)(pi)來完成業(ye)務流(liu)程(cheng)(cheng)。 6、輔助單位(wei)包含(han):產(chan)(chan)(chan)(chan)權交易所、國(guo)有資(zi)產(chan)(chan)(chan)(chan)界定(ding)中介(jie)單位(wei)(律師事務所);資(zi)產(chan)(chan)(chan)(chan)評(ping)估(gu)機構、會計(ji)事務所四種角(jiao)色。 國(guo)有資(zi)產(chan)(chan)(chan)(chan)交易流(liu)程(cheng)(cheng)