International Trade

關(guan)鍵詞:外(wai)貿(mao)(mao)函(han)電實訓(xun)平(ping)臺(tai) 外(wai)貿(mao)(mao)函(han)電實訓(xun)教(jiao)學(xue)軟件 外(wai)貿(mao)(mao)函(han)電實訓(xun)教(jiao)學(xue)平(ping)臺(tai) 外(wai)貿(mao)(mao)函(han)電教(jiao)學(xue)系統(tong)
思(si)沃外(wai)貿(mao)函(han)電實訓系統(案例版)主要(yao)是(shi)用于各大(da)中專(zhuan)院校外(wai)經貿(mao)類專(zhuan)業(ye)或者有外(wai)貿(mao)實際(ji)操作練習要(yao)求的專(zhuan)業(ye)使用。
本教學(xue)(xue)平臺軟(ruan)件可以配合國際貿易(yi)實務或者進(jin)(jin)出口(kou)實務課(ke)程(cheng),在教學(xue)(xue)過程(cheng)中同步進(jin)(jin)行(xing)上機操作實習。也可用作課(ke)堂教學(xue)(xue)完(wan)畢后(hou),讓學(xue)(xue)生進(jin)(jin)行(xing)整體流程(cheng)的上機操作實習。
整個(ge)平臺系(xi)統的(de)(de)目標(biao)是建立(li)一個(ge)國(guo)際貿易的(de)(de)輔助教學系(xi)統,并能將(jiang)國(guo)際貿易教學過程中所需(xu)要的(de)(de)各(ge)實踐點進(jin)行較好的(de)(de)體現。
國際(ji)貿易實(shi)務(wu)教(jiao)學的(de)(de)核(he)心內(nei)容是(shi)外貿過程(cheng)中相關(guan)函電的(de)(de)書寫和各類單據(ju)的(de)(de)填寫。為(wei)充分體(ti)現(xian)實(shi)踐教(jiao)學的(de)(de)宗旨,系(xi)統采用了以案(an)例(li)教(jiao)學為(wei)核(he)心的(de)(de)教(jiao)學思(si)想。在系(xi)統中建立多(duo)個不同的(de)(de)案(an)例(li),讓(rang)學生在一個實(shi)際(ji)的(de)(de)案(an)例(li)中切(qie)身體(ti)會商品進出口交(jiao)易的(de)(de)全(quan)過程(cheng)。并(bing)可(ke)在系(xi)統的(de)(de)控制和引導(dao)下一步(bu)一步(bu)的(de)(de)完成相應的(de)(de)案(an)例(li),并(bing)通(tong)過這樣的(de)(de)實(shi)際(ji)操作(zuo)使其全(quan)面(mian)、系(xi)統、規范(fan)地(di)掌握從(cong)事(shi)進出口交(jiao)易地(di)主要操作(zuo)技能。
學生端




出口流程

進口流程

1.采用(yong)B/S架構,在(zai)服(fu)務器上(shang)安裝(zhuang)本軟件(jian),用(yong)戶端可(ke)通過相(xiang)連(lian)的局域網(wang)或互聯 網(wang)訪(fang)問服(fu)務器應用(yong)本軟件(jian)。本教學軟件(jian)不受時間空間的影(ying)響(xiang),學生在(zai)寢(qin)室和機房都(dou)可(ke)以來完成試驗。
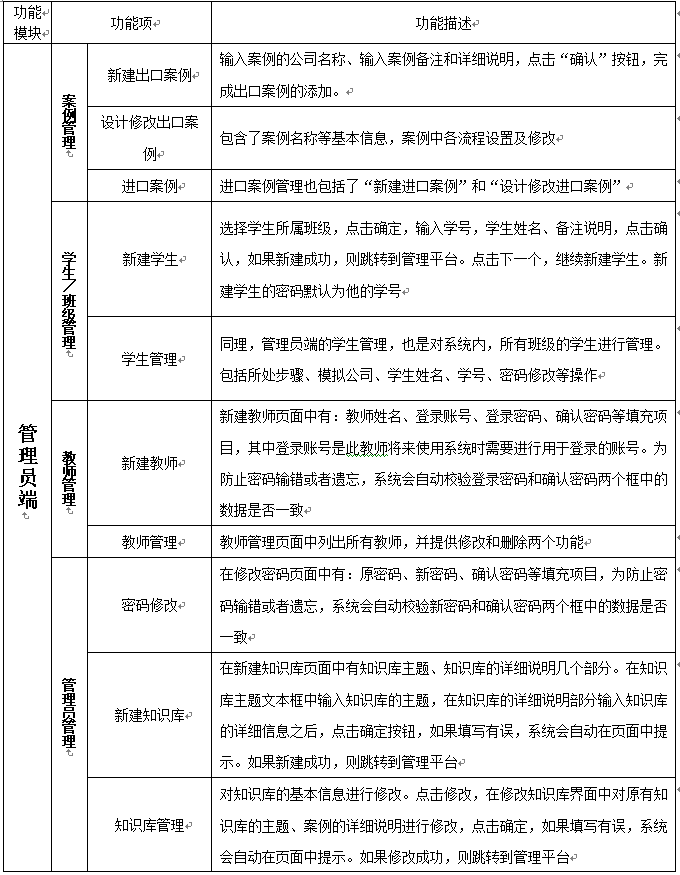
2.權(quan)限(xian)(xian)分(fen)為管(guan)理員、教(jiao)師(shi)和學生(sheng),其中學生(sheng)端(duan)在首頁以出口(kou)流(liu)程(cheng)(cheng)、進(jin)口(kou)流(liu)程(cheng)(cheng)、資(zi)費信息、幫助、注(zhu)冊等模塊顯示。教(jiao)師(shi)通過(guo)兩個(ge)權(quan)限(xian)(xian)對用戶(hu)、實(shi)驗(yan)基(ji)礎數據(ju)、實(shi)驗(yan)進(jin)程(cheng)(cheng)等方面(mian)進(jin)行(xing)有(you)效的管(guan)理。教(jiao)師(shi)通過(guo)系統中的獨立端(duan)口(kou)對班(ban)級學生(sheng)進(jin)行(xing)管(guan)理,可對學生(sheng)所需(xu)實(shi)驗(yan)步驟進(jin)行(xing)分(fen)步開放操(cao)作權(quan)限(xian)(xian)。教(jiao)師(shi)也可根據(ju)自己所總結的案(an)(an)例(li)或者典型的案(an)(an)例(li)在管(guan)理員端(duan)口(kou)進(jin)行(xing)添加,操(cao)作簡單、方便。
3. 當實(shi)驗結束時,軟件(jian)將(jiang)(jiang)操作實(shi)踐的(de)(de)記錄(lu)提供給教(jiao)師(shi)端進行批(pi)閱(yue)評分,同學(xue)系統將(jiang)(jiang)自動(dong)統計分數(shu),并(bing)提供成績(ji)查詢(xun)模(mo)塊,讓教(jiao)師(shi)了解學(xue)生(sheng)對業務和(he)單(dan)據的(de)(de)掌握情況,以便(bian)調整(zheng)(zheng)教(jiao)學(xue)計劃。體現整(zheng)(zheng)個進出口貿易中完(wan)整(zheng)(zheng)的(de)(de)流(liu)程(cheng)和(he)步驟,包含將(jiang)(jiang)實(shi)際(ji)中常(chang)用的(de)(de)函電(dian)和(he)單(dan)證(zheng)類型。所有(you)(you)的(de)(de)單(dan)證(zheng)練習都備(bei)有(you)(you)單(dan)證(zheng)模(mo)板(ban),用于學(xue)生(sheng)填寫,且所有(you)(you)的(de)(de)練習模(mo)塊都備(bei)有(you)(you)取自實(shi)際(ji)外(wai)貿案(an)例過程(cheng)中的(de)(de)參考答案(an)。
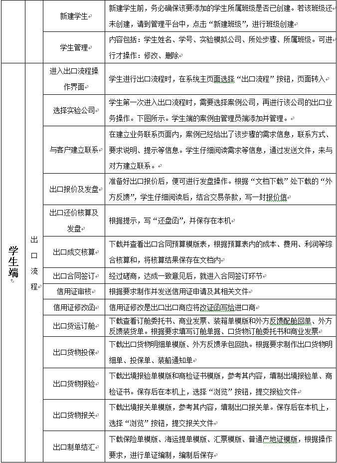
4.進(jin)口(kou)(kou)(kou)(kou)流程包含選擇實(shi)驗公(gong)司(si)、與客戶建(jian)立聯系(xi)、出(chu)(chu)(chu)(chu)口(kou)(kou)(kou)(kou)報價及(ji)發盤(pan)、出(chu)(chu)(chu)(chu)口(kou)(kou)(kou)(kou)還價核(he)(he)算及(ji)發盤(pan)、出(chu)(chu)(chu)(chu)口(kou)(kou)(kou)(kou)成交核(he)(he)算、出(chu)(chu)(chu)(chu)口(kou)(kou)(kou)(kou)合同簽訂(ding)、信用證審核(he)(he)、信用證修改函、出(chu)(chu)(chu)(chu)口(kou)(kou)(kou)(kou)貨運(yun)訂(ding)艙、出(chu)(chu)(chu)(chu)口(kou)(kou)(kou)(kou)貨物(wu)(wu)投保、出(chu)(chu)(chu)(chu)口(kou)(kou)(kou)(kou)貨物(wu)(wu)報檢、出(chu)(chu)(chu)(chu)口(kou)(kou)(kou)(kou)貨物(wu)(wu)報關(guan)、出(chu)(chu)(chu)(chu)口(kou)(kou)(kou)(kou)制單結匯和(he)出(chu)(chu)(chu)(chu)口(kou)(kou)(kou)(kou)業務善后等內(nei)容。軟(ruan)件內(nei)容注重實(shi)務操作,它針對(dui)外貿(mao)業務的實(shi)踐性和(he)適時性,通過各種案例加深(shen)對(dui)國(guo)際貿(mao)易各種慣例及(ji)法(fa)律法(fa)規(gui)、業務規(gui)范的理解和(he)記憶。
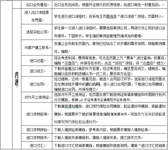
5. 案例(li)(li)(li)分析(xi)是為各教學步驟添加具體的案例(li)(li)(li)內容(rong)。在案例(li)(li)(li)中,將(jiang)(jiang)以事(shi)(shi)實(shi)為依據,為學生講解外貿業務(wu)中各方面的注意事(shi)(shi)項。內容(rong)鮮明、故事(shi)(shi)典型,更能起(qi)到增強記憶的效(xiao)果(guo)。案例(li)(li)(li)分析(xi)將(jiang)(jiang)提(ti)供大量實(shi)際案例(li)(li)(li)信息,給學生閱讀。以實(shi)際的例(li)(li)(li)子給學生帶來真(zhen)實(shi)感(gan)。進(jin)(jin)口(kou)(kou)流程(cheng)包含選擇實(shi)驗公(gong)司、與客(ke)戶建立聯系、進(jin)(jin)口(kou)(kou)還盤、進(jin)(jin)口(kou)(kou)成交、進(jin)(jin)口(kou)(kou)合同、對外開立信用證、進(jin)(jin)口(kou)(kou)貨(huo)物(wu)(wu)投(tou)保、進(jin)(jin)口(kou)(kou)貨(huo)物(wu)(wu)報(bao)檢、進(jin)(jin)口(kou)(kou)貨(huo)物(wu)(wu)報(bao)關和(he)進(jin)(jin)口(kou)(kou)匯付等內容(rong)。
6. 外(wai)(wai)貿常(chang)(chang)識(shi)包(bao)含的(de)內容(rong)廣(guang)泛,可(ke)以是(shi)業務操作常(chang)(chang)識(shi),也可(ke)以是(shi)法(fa)(fa)律法(fa)(fa)規常(chang)(chang)識(shi)及一些專(zhuan)業性術語的(de)解釋。目前,軟件中(zhong)(zhong)默認的(de)外(wai)(wai)貿常(chang)(chang)識(shi)分(fen):相關法(fa)(fa)律、法(fa)(fa)規、WTO專(zhuan)題、EDI專(zhuan)題、常(chang)(chang)用(yong)資源類(lei)網站、相關常(chang)(chang)識(shi)類(lei)知(zhi)識(shi)。各(ge)大(da)類(lei)下(xia)又包(bao)含若干子(zi)類(lei)。各(ge)子(zi)類(lei)中(zhong)(zhong)包(bao)含大(da)量外(wai)(wai)貿知(zhi)識(shi)。提供知(zhi)識(shi)庫(ku)和(he)(he)幫助功(gong)能,知(zhi)識(shi)庫(ku)中(zhong)(zhong)的(de)背景知(zhi)識(shi)可(ke)在管(guan)理(li)員中(zhong)(zhong)的(de)知(zhi)識(shi)庫(ku)管(guan)理(li)中(zhong)(zhong)進行內容(rong)的(de)添加和(he)(he)管(guan)理(li)。
7.將實(shi)際中外貿公(gong)司(si)業務(wu)案例和教學(xue)案例組合(he)起來(lai),設(she)計多套完(wan)整的(de)(de)案例,引(yin)導學(xue)生(sheng)進行理論知識的(de)(de)運用,讓學(xue)生(sheng)對國際貿易過程中的(de)(de)業務(wu)有(you)立體的(de)(de)認識和了(le)解。
8.為實驗(yan)準備(bei)完(wan)整(zheng)的(de)費率(lv)查詢表(biao),包(bao)括貨物(wu)等(deng)級表(biao)、海洋運價表(biao)、海關(guan)稅則(ze)表(biao)、匯(hui)率(lv)表(biao)。
9.提(ti)供知(zhi)識庫(ku)(ku)(ku),即“背(bei)景知(zhi)識”,是(shi)由管(guan)理(li)員在管(guan)理(li)平臺的“管(guan)理(li)員管(guan)理(li)”下的“知(zhi)識庫(ku)(ku)(ku)管(guan)理(li)”中進行知(zhi)識庫(ku)(ku)(ku)內容(rong)的添加(jia)和管(guan)理(li)。如果要(yao)查看知(zhi)識庫(ku)(ku)(ku)內容(rong),可不需要(yao)登陸。在系統首頁(ye),點擊(ji)“出口(kou)流程”、“進口(kou)流程”或“咨(zi)詢信息”、“教師入口(kou)”等(deng),都可打開知(zhi)識庫(ku)(ku)(ku)的鏈節頁(ye)面。
10. 支持(chi)多教師,多班級(ji)同時使用。
11. 系統提供的(de)單證(zheng)、流(liu)程(cheng)(cheng)等信息,都(dou)是從專業的(de)高度,采用先進的(de)計算機技術,與現實(shi)的(de)單證(zheng)模板及操作流(liu)程(cheng)(cheng)保持“零”距離(li)差別。提供豐(feng)富的(de)函電和(he)單證(zheng)練(lian)習(xi)。學生(sheng)對(dui)整個進出口(kou)貿易中(zhong)完整的(de)流(liu)程(cheng)(cheng)的(de)實(shi)際操練(lian),其(qi)中(zhong)所有(you)步驟中(zhong)都(dou)設(she)立對(dui)應的(de)函電和(he)單證(zheng)練(lian)習(xi)。所有(you)的(de)單證(zheng)練(lian)習(xi)都(dou)備有(you)單證(zheng)模板,用于(yu)學生(sheng)填寫,且所有(you)的(de)練(lian)習(xi)模塊都(dou)備有(you)取自實(shi)際外貿案(an)例過程(cheng)(cheng)中(zhong)的(de)參考答案(an)。
12.以(yi)(yi)案(an)(an)(an)(an)(an)例教學(xue)為中心。通過精(jing)心設計的(de)(de)多個完整的(de)(de)案(an)(an)(an)(an)(an)例,供(gong)學(xue)生練習和了解實際(ji)外(wai)貿過程(cheng)中的(de)(de)所需(xu)要的(de)(de)函(han)電、單證(zheng)以(yi)(yi)及(ji)相關內容。系統本身提供(gong)多個設定案(an)(an)(an)(an)(an)例流(liu)程(cheng),且系統允(yun)許教師(shi)自行修改這些案(an)(an)(an)(an)(an)例流(liu)程(cheng)。教師(shi)也可自己(ji)建立新(xin)的(de)(de)案(an)(an)(an)(an)(an)例流(liu)程(cheng),以(yi)(yi)方便不同學(xue)校教學(xue)使用。
13. 提(ti)供多個(ge)設(she)定案(an)例流(liu)程,且系統允許教師自(zi)行修改這些(xie)案(an)例流(liu)程。教師也可(ke)自(zi)己建立新(xin)的(de)案(an)例流(liu)程,便于不(bu)同學校教學使用(yong)。