Finance

仿(fang)真(zhen)中國金(jin)融(rong)(rong)市(shi)場(chang)(chang),利(li)用(yong)計算機技(ji)術(shu)開發虛擬市(shi)場(chang)(chang)經(jing)濟環境(jing),以實(shi)(shi)(shi)體(ti)項(xiang)目投(tou)資(zi)(zi)(zi)(zi)為(wei)目的(de)(de)(de)(de)(de),涵(han)蓋項(xiang)目投(tou)融(rong)(rong)資(zi)(zi)(zi)(zi)決(jue)策中涉及的(de)(de)(de)(de)(de)主要理(li)論和(he)(he)方(fang)法,注重理(li)論與實(shi)(shi)(shi)際相結合,正確的(de)(de)(de)(de)(de)把(ba)握金(jin)融(rong)(rong)決(jue)策。通(tong)過投(tou)資(zi)(zi)(zi)(zi)決(jue)策、不確定性分(fen)(fen)析(xi)(xi)、風險分(fen)(fen)析(xi)(xi)、融(rong)(rong)資(zi)(zi)(zi)(zi)方(fang)案的(de)(de)(de)(de)(de)相關分(fen)(fen)析(xi)(xi)、項(xiang)目評(ping)價以及針對具體(ti)行業(ye)(ye)的(de)(de)(de)(de)(de)投(tou)融(rong)(rong)資(zi)(zi)(zi)(zi)決(jue)策,融(rong)(rong)入近年來我國基礎設施建(jian)設、房地產(chan)、公共事業(ye)(ye)項(xiang)目和(he)(he)中外合資(zi)(zi)(zi)(zi)項(xiang)目的(de)(de)(de)(de)(de)投(tou)融(rong)(rong)資(zi)(zi)(zi)(zi)決(jue)策實(shi)(shi)(shi)踐(jian)(jian)新聞來影響股市(shi)、債券(quan)、基金(jin)等(deng)虛擬金(jin)融(rong)(rong)市(shi)場(chang)(chang),充分(fen)(fen)體(ti)現(xian)在投(tou)融(rong)(rong)資(zi)(zi)(zi)(zi)決(jue)策教學實(shi)(shi)(shi)踐(jian)(jian)領域的(de)(de)(de)(de)(de)前瞻性、內容的(de)(de)(de)(de)(de)新穎性以及方(fang)法的(de)(de)(de)(de)(de)實(shi)(shi)(shi)用(yong)性。企業(ye)(ye)投(tou)融(rong)(rong)資(zi)(zi)(zi)(zi)是企業(ye)(ye)的(de)(de)(de)(de)(de)財(cai)(cai)務行為(wei),其決(jue)策就是企業(ye)(ye)的(de)(de)(de)(de)(de)財(cai)(cai)務戰略。本軟(ruan)件就是為(wei)了讓學生熟悉(xi)銀(yin)行貸款、企業(ye)(ye)間貸款、民(min)間貸款、私募股權、企業(ye)(ye)上(shang)市(shi)等(deng)融(rong)(rong)資(zi)(zi)(zi)(zi)手(shou)段和(he)(he)銀(yin)行存款、債券(quan)、股票、基金(jin)、融(rong)(rong)資(zi)(zi)(zi)(zi)融(rong)(rong)券(quan)和(he)(he)房地產(chan)投(tou)資(zi)(zi)(zi)(zi)等(deng)投(tou)資(zi)(zi)(zi)(zi)方(fang)案,熟悉(xi)各(ge)種(zhong)投(tou)資(zi)(zi)(zi)(zi)和(he)(he)融(rong)(rong)資(zi)(zi)(zi)(zi)方(fang)案分(fen)(fen)析(xi)(xi),使(shi)學生更(geng)深的(de)(de)(de)(de)(de)理(li)解投(tou)融(rong)(rong)資(zi)(zi)(zi)(zi)各(ge)種(zhong)工具的(de)(de)(de)(de)(de)使(shi)用(yong)。 并(bing)且(qie)通(tong)過融(rong)(rong)資(zi)(zi)(zi)(zi)和(he)(he)各(ge)種(zhong)虛擬經(jing)濟的(de)(de)(de)(de)(de)投(tou)資(zi)(zi)(zi)(zi),可(ke)以獲得更(geng)多(duo)的(de)(de)(de)(de)(de)流動資(zi)(zi)(zi)(zi)金(jin),投(tou)入到企業(ye)(ye)的(de)(de)(de)(de)(de)實(shi)(shi)(shi)體(ti)經(jing)濟發展中,從而擴大企業(ye)(ye)的(de)(de)(de)(de)(de)整體(ti)規(gui)模。
軟(ruan)件分為(wei)管理員(yuan)、教(jiao)師(shi)和學生(sheng)三(san)層管理結構。管理員(yuan)除管理教(jiao)師(shi)賬號(hao),還需輔助教(jiao)師(shi)進行實驗(yan)基礎(chu)數據的設置以及系統的管理維護工(gong)作。教(jiao)師(shi)是實驗(yan)的發起者,設置虛擬環境參數,可實時(shi)查看學生(sheng)的實驗(yan)情(qing)況。
軟件結構圖:
功能模塊:


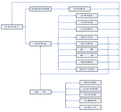
投融(rong)(rong)資(zi)決策實驗是(shi)由學生(sheng)(sheng)扮演(yan)各種(zhong)企業(ye),教師給(gei)定企業(ye)的(de)初始資(zi)金(jin)(jin),分為固定資(zi)產(chan)和(he)流動(dong)資(zi)金(jin)(jin)兩部分,學生(sheng)(sheng)可以合理分配流動(dong)資(zi)金(jin)(jin),利用銀行(xing)存款(kuan)、銀行(xing)貸款(kuan)、債(zhai)券、股票、基金(jin)(jin)、融(rong)(rong)資(zi)融(rong)(rong)券、房地產(chan)、企業(ye)間貸款(kuan)、民間貸款(kuan)、私(si)募股權、企業(ye)上市等投融(rong)(rong)資(zi)手(shou)段(duan),積累實體投資(zi)資(zi)金(jin)(jin)。

資金流:

1.軟件結構(gou)簡單,內容豐富
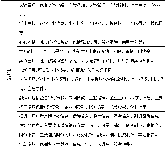
系統實訓內容主(zhu)要模塊包括市(shi)(shi)場環境、實體(ti)投(tou)資(zi)(zi)(zi)(zi)(zi)、融(rong)資(zi)(zi)(zi)(zi)(zi)、投(tou)資(zi)(zi)(zi)(zi)(zi)報告(gao)以及財務報告(gao)。通過投(tou)資(zi)(zi)(zi)(zi)(zi)和融(rong)資(zi)(zi)(zi)(zi)(zi)兩類決(jue)策積累資(zi)(zi)(zi)(zi)(zi)金,最終進行(xing)實體(ti)投(tou)資(zi)(zi)(zi)(zi)(zi)。軟件中包含所有的(de)投(tou)融(rong)資(zi)(zi)(zi)(zi)(zi)方法,包括:投(tou)資(zi)(zi)(zi)(zi)(zi)中的(de)銀行(xing)貸(dai)款、債權、股票、基(ji)金、融(rong)資(zi)(zi)(zi)(zi)(zi)融(rong)券、房(fang)地產,融(rong)資(zi)(zi)(zi)(zi)(zi)中的(de)銀行(xing)貸(dai)款、企業(ye)間貸(dai)款、民間貸(dai)款、私募股權、企業(ye)上市(shi)(shi)。
2.清晰的債權、股票、基金走勢圖(tu)
隨(sui)著宏觀因(yin)素(su)(su)、交易(yi)因(yin)素(su)(su)以(yi)及新聞因(yin)素(su)(su)的(de)(de)影響,債權、股票、基金的(de)(de)價格隨(sui)之變(bian)化(hua)(hua)。系統根據內(nei)置函(han)數顯(xian)示債權、股票和基金的(de)(de)周(zhou)期走(zou)勢圖。通過條件搜索查看(kan)周(zhou)期走(zou)勢圖,結合(he)影響因(yin)素(su)(su)準(zhun)確的(de)(de)分析變(bian)化(hua)(hua)趨勢。
3.財(cai)務自動統(tong)計
提供財務(wu)報告模塊,包含財務(wu)統計、財務(wu)明(ming)細、融(rong)資(zi)(zi)(zi)明(ming)細、投(tou)資(zi)(zi)(zi)明(ming)細。系統自(zi)動(dong)統計并顯示財務(wu)的(de)收(shou)支圖、財務(wu)明(ming)細、實(shi)體資(zi)(zi)(zi)金明(ming)細、流(liu)動(dong)資(zi)(zi)(zi)金明(ming)細以及投(tou)融(rong)資(zi)(zi)(zi)明(ming)細。實(shi)驗(yan)者(zhe)可隨時查看財務(wu)統計,便于(yu)掌握資(zi)(zi)(zi)金的(de)流(liu)入(ru)、流(liu)出。
4.注重教學實踐,仿真市場(chang)環境
現代(dai)化(hua)的(de)教(jiao)學方法,將所學的(de)金(jin)融知識運用(yong)到模(mo)擬實(shi)踐中。通過某種(zhong)算法將現實(shi)中各(ge)指標(biao)變(bian)化(hua)情況模(mo)擬出來,查看宏觀指標(biao):GDP增(zeng)長率(lv)走(zou)(zou)勢(shi)(shi)(shi)圖(tu)、當年利率(lv)走(zou)(zou)勢(shi)(shi)(shi)圖(tu)、通貨膨(peng)脹率(lv)走(zou)(zou)勢(shi)(shi)(shi)圖(tu)、信貸(dai)額度(du)調整(zheng)率(lv)走(zou)(zou)勢(shi)(shi)(shi)圖(tu)、原(yuan)油(you)價格走(zou)(zou)勢(shi)(shi)(shi)圖(tu)、匯率(lv)走(zou)(zou)勢(shi)(shi)(shi)圖(tu)等,讓(rang)學生了解整(zheng)個市場環境的(de)變(bian)化(hua)情況。
5.開放式的管理機制
提供教師(shi)管理員共同管理實(shi)(shi)驗(yan)基礎數(shu)(shu)據,教師(shi)端可(ke)以手動控制實(shi)(shi)驗(yan)的開啟、暫停。實(shi)(shi)驗(yan)中教師(shi)可(ke)實(shi)(shi)時查看實(shi)(shi)驗(yan)操作日(ri)志、得分、企業(ye)排(pai)名等實(shi)(shi)驗(yan)相關過程數(shu)(shu)據。在實(shi)(shi)驗(yan)過程中,教師(shi)可(ke)添加投資項目以及審(shen)批企業(ye)上市實(shi)(shi)驗(yan)的控制。